2024-06-23 22:06:07 来源:太阳成集团tyc33455 浏览数:0
2024年6月19日,太阳成集团tyc33455张忠华/徐奎鹏团队在国际期刊Horticultural Plant Journal(JCR:Q1,IF = 5.7)上在线发表了题为 Melon2K array: A versatile 2K liquid SNP chip for melon genetics and breeding的研究论文,该研究基于团队前期建立的甜瓜变异组数据库,结合博瑞迪生物的GBTS技术体系设计开发了一款甜瓜2K液相芯片,可实现高通量、低成本的大规模基因分型,大大提高了甜瓜品种鉴定的效率和准确性,显著缩短了回交育种周期,为甜瓜的遗传育种工作提供了高效基因型鉴定技术支撑。
.png)
甜瓜(Cucumis melo L.)是世界范围内的重要瓜果类作物,高通量基因分型技术对甜瓜种质资源鉴定与育种利用具有重要价值。传统的固相芯片只能检测已知SNP位点,且研发成本高;全基因组重测序技术对超大基因组或大规模样本来说分型成本高且需要占用大量的生物信息计算资源。基于探针杂交靶向捕获测序技术的液相芯片具有分型准确率高、通量大、成本低且设计灵活的优点,可用于甜瓜等园艺作物的遗传育种工作。
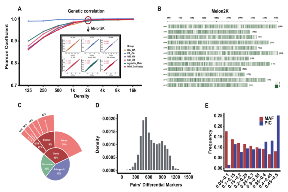
为此,研究团队开发了一款甜瓜2K液相芯片Melon2K。数据来源基于823份世界范围内代表性甜瓜种质的800多万个SNP位点,筛选并评估了8套不同密度的SNP集合(16K,8K,4K,2K,1K,500,250 和125),综合考虑位点多态性、序列保守性、基因组覆盖完整性以及开发成本等方面,最终选择了2K SNP集合用于液相芯片合成。在测试样本中Melon2K位点检出率平均为99.8%,最小等位基因频率均值为0.24,两两个体间平均差异位点数为684个。
.png)
图1 Melon2K液相芯片的开发与评估
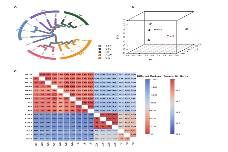
利用Melon2K液相芯片对5个甜瓜商品种的17份样本进行品种鉴定,共检测超过1500个多态性位点,可清晰地构建出不同品种间的系统发生关系,并且准确评估不同品种间及同一品种不同来源的样本间的遗传背景差异,提高了品种鉴定的效率和准确性。

图2 利用Melon2K液相芯片对甜瓜商品种进行品种鉴定
在回交育种过程中,利用Melon2K液相芯片进行背景选择,结合前景标记筛选,仅通过两轮回交就可以获得背景恢复率超过97%的导入系,显著缩短了育种周期,提高了育种效率。
.jpg)
图3 Melon2K液相芯片在甜瓜回交育种中的应用
该研究开发的Melon2K液相芯片,能够实现对甜瓜样本高通量、低成本的基因分型,可应用于甜瓜种质资源的遗传多样性分析、品种鉴定、种子纯度检测、基因定位以及分子标记辅助育种等工作中,从而提高甜瓜育种效率,加快育种进程。
太阳成集团tyc33455cc硕士毕业生于清为该论文的第一作者,张忠华教授和青年教师徐奎鹏为该论文的通讯作者,课题组柴森副教授、中国农业科学院农业基因组研究所博士后李帅也参与了相关工作。该研究得到了国家自然科学基金、山东省自然科学基金、山东省人民政府“泰山学者”基金以及太阳成集团tyc33455cc博士启动基金等项目的资助。
文章链接:
https://doi.org/10.1016/j.hpj.2023.12.011.鲁ICP备13028537号-5 鲁公网安备 37021402000104号
版权所有:Copyright © 太阳成集团(tyc33455cc·官方网站)SunCityGroup
地址:山东省 青岛市 城阳区 长城路700号 邮编:266109